产品综述
本产品易于携带,使用方便,易于快速可靠的温度校准,广泛应用于机械、化工、食品、
药品等行业。国内现有现场用干体式校验炉普遍存在升温慢、恒温慢的问题,导致使用者每次校准均需要
很长时间。我司最新一代干井炉采用了国际上最先进的加温原理设计,具备升温快、恒温快、降温快的特
点,大大提高了现有的校准效率。通过可靠的高精度温控电路和高精度传感器确保了精度处于较高水平,
技术达到了国际标准;触摸式操作、使用简单快捷。
主要特色和功能
-
类型多样的插入管,可满足不同尺寸、数量传感器的测试及校准。 且可根据用户的特殊需求定制;
-
5寸TFT彩色液晶显示屏,分辨率800×480,全触摸式操作,使用直观醒目;
-
带负载短路、负载断路、传感器保护、过温保护等保护功能。
-
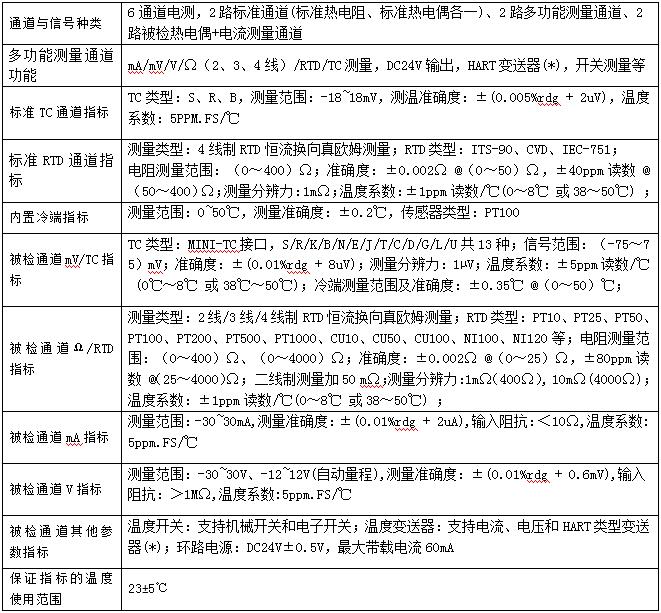
电测信号路数与种类:6通道电测,2路标准通道(标准热电阻、标准热电偶各一)、2路多功能测量通道、2路被检热电偶+电流测量通道;
-
多功能测量包括:mA/mV/V/Ω/RTD/TC测量,DC24V输出,HART变送器(*),开关测量等功能;
-
温度参数自校准功能(*):通过将外置标准热电偶接入电测标准热电偶通道,对内置控温传感器的测量偏差值进行修正、实现了设备的温度参数自动校准功能。
-
温度补偿:自动(内置AA级Pt100铂电阻)或手动;
-
自动检定功能(*):只需简单设定参数即可进行被检设备的自动检定任务,数据超差自动计算,检定结果自动保存,支持导出并生成记录和证书;
-
内置阶跃测试、开关测试、控温数据记录(*)、热工计算器、截屏、烘干除湿等应用工具;
-
数据存贮:检定数据记录与导出,最多支持250个传感器、2500条记录;
-
通讯:标配Usb Device、Usb Host、Tcp/IP(LAN),选配Wifi、蓝牙;
-
选购功能:温度检定校准系统软件(可自动校准,过程和结果符合校准规范;
-
支持现场数据导入;用户权限管理、仪表管理、自定义证书模板、 自动生成记录和证书等功能)。
(说明:带“*”的功能为选配功能,如要提供需在选型和定货时标注对应的代码)
产品技术指标1-温场部分

①其他温度范围需在订货时说明
②300℃~1200℃高温型标配为4个孔,分别是∮6、∮8、∮10,∮12mm
特殊规格孔径可定制,需在定货时说明